来源:张前兵发布时间:2025-05-19浏览次数:653
近日,yl23411永利杨敏、韩吉龙副教授课题组在生物学领域权威期刊BMC Genomics在线发表题为“Identification of lncRNAs involved in the hair follicle cycle transition of cashmere goats in response to photoperiod change”(光周期变化响应中绒山羊毛囊周期转换相关长链非编码RNA的鉴定)的原创性研究论文。
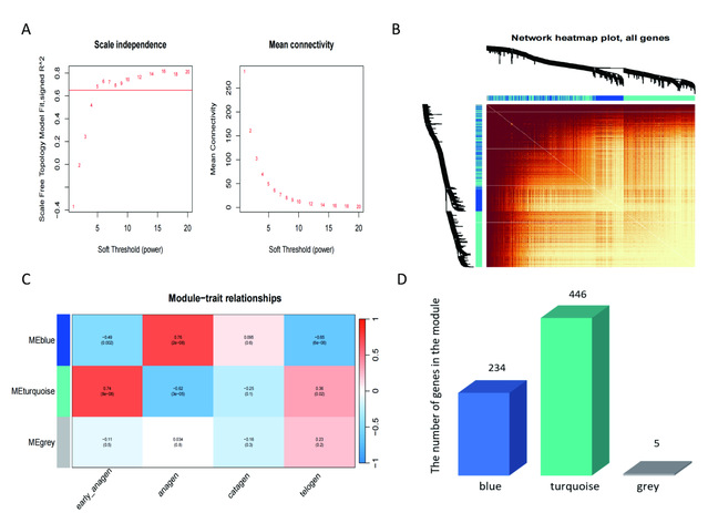
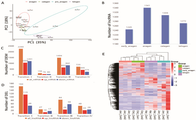
本研究通过分析39个不同毛囊生长阶段的皮肤样本RNA-seq数据,成功鉴定出1591个与毛囊周期密切相关的lncRNA,并发现其中68%的差异表达lncRNA在毛囊从生长期早期向完全生长期(过渡期Ⅰ)转换时呈现与光周期缩短诱导相似的表达模式,提示光信号可能通过调控lncRNA网络驱动毛囊周期转换。同时借助加权基因共表达网络分析(WGCNA),进一步筛选出2个核心基因簇和10个关键枢纽lncRNA。这些分子可能通过顺式或反式调控生物钟基因(如CLOCK家族)、溶质载体超家族(SLC)基因及成纤维细胞生长因子(FGF)基因,影响毛囊进入完全生长期的进程。尤为重要的是,实验证实人工缩短光周期可提前激活这些lncRNA,显著延长绒毛生长期,这一发现为未来通过光调控或基因编辑手段提高绒毛产量提供了理论依据。关键lncRNA的鉴定,不仅为解析哺乳动物季节性生理适应机制提供了新视角,更可能成为绒毛生长精准调控的分子开关。研究团队表示,下一步将针对关键lncRNA开展功能验证,并探索其在绒毛品质改良中的应用潜力。



yl23411永利为论文第一署名单位,yl23411永利杨敏副教授和研究生李莹莹为该论文第一作者,韩吉龙副教授为该论文的通讯作者。
原文链接:https://doi.org/10.1186/s12864-025-11675-x
文图:杨敏
审核:张前兵
终审:赵宗胜