来源:张前兵发布时间:2025-12-04浏览次数:356
近日,公司张辉教授课题组孙志华副教授在地榆皂苷Ⅱ对多重耐药金黄色葡萄球菌的抗菌机制方面取得最新研究性进展。研究成果以题为《Ziyuglycoside II Potentiates the Antibacterial Activity of Tetracycline Against Multidrug-Resistant Staphylococcus aureus》(地榆皂苷Ⅱ增强四环素对多重耐药金黄色葡萄球菌的抗菌活性)的论文形式,发表于国际权威期刊《Biomedicine & Pharmacotherapy》(中科院2区Top,影响因子7.5)。
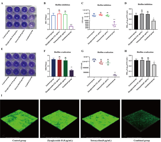
该研究基于新疆特有植物天然化合物库筛选具有抗多重耐药菌活性的单体化合物,并系统阐明地榆皂苷Ⅱ对多重耐药金黄色葡萄球菌的抗菌机制,利用UPLC/MS对囊果草、薰衣草、核桃精油乙醇提取物进行质谱分析,建立天然产物库对223个化合物进行了高通量筛选,筛选出地榆皂苷II,确定为主要候选药物,采用肉汤稀释法和棋盘法评估了与抗生素的疗效和协同作用,与四环素联合使用表现为显著的协同作用(FICI指数0.25-0.375),CLSM荧光图像所示和结晶紫染色验证地榆皂苷II与四环素联合能够有效抑制金黄色葡萄球菌生物被膜的形成,显著清除已建立的被膜结构。进一步通过SEM观察地榆皂苷(8μg/ml)联用四环素(8μg/ml)细胞膜结构遭受严重破坏、测定活性氧(ROS)形成、碘化丙啶(PI)摄取、膜电位变化和ATP合成发现地榆皂苷Ⅱ(64 μg/ml)显著诱导ROS积累、ATP含量显著下降、影响膜通透性、干扰膜电位。采用溶血试验和CCK8检测细胞毒性试验评估了地榆皂苷Ⅱ的安全性,证实在地榆皂苷Ⅱ(8μg/ml)与各浓度四环素作用下无溶血性或细胞毒性,建立大蜡溟感染模型和小鼠子宫内膜炎模型中验证体内疗效。发现地榆皂苷II与四环素的组合提高大蜡溟存活率,降低组了织细菌负荷,减轻了炎症反应。综上,地榆皂苷II通过多种机制增强四环素疗效,且无毒性。发现地榆皂苷II是一种潜在的四环素增效剂和天然抗菌剂,为抗多重耐药金黄色葡萄球菌感染提供了一种新策略。

yl23411永利为本文第一署名单位,yl23411永利2023级硕士研究生魏硕为论文第一作者,张辉教授和孙志华副教授为通讯作者。本研究由兵团重点领域科技攻关计划项目(2024AB034,2025AB083)、中央引导地方科技发展项目(2025YD013)和自治区两区院士项目资助。
文图:魏硕、孙志华
审核:张前兵
终审:赵宗胜